好文推荐 | 陈冠益教授团队:锅炉与工业窑炉协同处置城市固废及腐蚀风险研究现状
好文推荐 | 陈冠益教授团队:锅炉与工业窑炉协同处置城市固废及腐蚀风险研究现状
zhyi1961
由上海环联董事长张益创办,整合环联固废产业平台资源,打造最具影响力的固废智库平台。
以下文章来源于环境工程 ,作者环境工程
由《环境工程》期刊编辑部主办,主要服务于环保领域工程设计、科研工作者和相关专业学习者。主要针对水环境、大气环境、固废处理与处置、污染场地修复、环保产业发展等领域提供新鲜资讯和技术资料。
文
章
导
读
陈冠益 1 刘馨仪 1 孙昱楠 1* 杜承明 1 王晓华 1 颜蓓蓓 2,3 程占军 2,3 林法伟 2,3
(1.天津商业大学 机械工程学院,天津 300134;2.天津大学 环境科学与工程学院,天津 300072;3.天津市生物质废弃物利用重点实验室,天津市生物气/油技术工程研究中心,天津 300072)
研究背景
随着我国城市化进程的加快、经济的快速发展、公共卫生水平的提高,城市固体废物(以下简称“城市固废”)产量与日俱增,严重威胁着生态环境的安全稳定。截至2019年,我国196个大、中城市的固废产量已逾17亿吨,主要包括一般工业固体废物、工业危险废物、医疗废物和城市生活垃圾。城市固废传统的处置方式有填埋、堆肥、焚烧等,多种新兴处置技术也处于研发应用阶段。 锅炉、工业窑炉(包括水泥窑炉、燃煤锅炉、炼铁高炉、砖窑、水煤浆气化炉等)协同处置技术是高效、清洁处理城市固废的有效途径之一 ,这些炉型具有数量大、种类多、分布广的特点,在满足正常工业生产的同时,利用高温条件为城市固废焚烧提供基础环境,根据固废自身特性替代部分燃料或生产原料,减少污染物和温室气体的排放,实现固废的无害化处置和资源化利用。然而高温烟气下,焚烧过程分解出较高浓度的氯化物、碱金属、焦硫酸盐和与腐蚀相关的重金属及较低熔点混合物,易造成炉内金属受热面腐蚀,影响窑炉高效平稳运行,给操作人员人身安全带来极大隐患。
随着锅炉及工业窑炉协同处置城市固废技术受到越来越多的关注和认可,运行中的腐蚀问题是技术发展重要限制因素之一。为了全面认识锅炉及工业窑炉中的腐蚀问题,寻求更经济有效的防腐方法,研究人员开始广泛关注 焚烧过程中有害元素和腐蚀反应途径 。本文总结分析了锅炉及工业窑炉处置城市固废现状及其腐蚀问题,明确产生腐蚀的重要因素及运行中应注意的关键问题,对该技术的工业推广与应用具有重要指导意义。
摘 要
在循环经济背景下,能源化与资源化利用成为我国城市固废处置的有效途径。然而城市固废来源广泛、种类复杂、成分多变,对处置城市固废的设备稳定运行造成影响。通过综述 锅炉及工业窑炉处置城市固废现状 、 运行过程腐蚀现象 、 机理及影响因素 ,概括了目前针对性防腐措施,并介绍了 S、Cl、碱金属元素对锅炉及工业窑炉协同处置城市固废工艺的影响 ,总结了当前研究的不足,在此基础上提出了进一步需要探究的方向,为城市固废的回收利用提供了必要依据。
01
城市固废处置现状
1. 城市固废来源及处置现状
城市固废多,来源广,成分复杂,产量巨大。中华人民共和国生态与环境部发布的《2020年全国大中城市固体废物污染环境防治年报》显示,2019年我国196个大、中城市一般工业固体废物产生量为13.8亿吨,工业危险废物产生量为4498.9万吨,医疗废物产生量为84.3万吨,城市生活垃圾产生量为23560.2万吨(其中2009~2019年重点城市及模范城市的城市生活垃圾产生及处理情况见图1)。
城市固废的传统处置方式主要有填埋、堆肥、焚烧,表1详细比较了这三种方式。 前两者难以实现高效的减量化、无害化和资源化。焚烧法以占地面积小、处置速度快、无害化程度彻底、减容效果显著、可实现热能回收利用等优点,发展迅速并成为主要的处置方式。但是,我国部分垃圾焚烧厂存在垃圾量不足、热值偏低的问题,需要加入煤、燃油等助燃,导致成本高和二次污染。利用锅炉或工业窑炉共焚烧可解决上述难题,但势必会对设备运行和污染物排放产生影响。以目前处置较为困难、备受关注的垃圾焚烧飞灰和市政污泥为例,两者成分迥异,应用此技术需要针对固废各自的特点进行选择,尽量减小对锅炉及工业窑炉的不利影响。
由于焚烧规模扩大,垃圾焚烧飞灰产量大幅增加。截至2020年底,我国垃圾焚烧总量达到2.16亿吨,垃圾焚烧飞灰产量约1000万吨(占生活垃圾总质量的3%~5%)。预计到2025年,我国垃圾焚烧飞灰产量将达到1300万吨。垃圾焚烧飞灰主要由CaO、K 2 O、SiO 2 、Na 2 O等组成。因含Pb、Cd、Zn等重金属和二噁英,已被《国家危险废物》列为HW18类危险废物。目前垃圾焚烧飞灰的处置技术主要有分离萃取、固化/稳定化和热处理。前两种方法均不能去除持久性有机污染物。热处理方法(如烧结、熔融和玻璃化)需要消耗大量能源且易产生二次污染。水泥窑协同处置垃圾焚烧飞灰技术能有效分解二噁英并固化重金属,在实际应用中重金属释放缓慢且远低于国家标准,因此该技术是安全可行的。钢铁行业中烧结机、高炉、焦炉、转炉适于固废协同处置,降低生产及固废处置成本,很好地发挥了钢铁企业在城市中的协调作用。综上,利用水泥窑、炼钢高炉等工业窑炉协同处置垃圾焚烧飞灰的前景十分广阔。
市政污泥富含有机物、营养物质、重金属和致病生物体(病毒、细菌等),具有含水量高、易腐败、散发恶臭等特点,若处置不当,将影响人体健康和生态环境。截至2019年底,我国污泥产量超6000万吨(按含水率80%计),预计2023年将突破9000万吨(如图2)。 图3显示了市政污泥常见处置方式,包括填埋、堆肥、自然干化、焚烧和其他技术(如海洋倾倒) 。这些处置技术在实际生产应用中发挥着十分重要的作用,但也存在着有害物质残留、重金属污染、水体污染、土地资源浪费、成本高等缺点。目前,协同焚烧被认为是市政污泥最有效的处置方式之一,选择污水处理厂周边的垃圾焚烧厂、燃煤电厂、水泥厂等现有设备就近处置市政污泥,能及时高效地解决市政污泥处置问题,克服高温时的能量不足,节约锅炉或窑炉生产过程中的燃料或原料,实现资源化利用,在环保和经济效益方面具有优势。
2. 锅炉及工业窑炉协同处置城市固废研究现状
锅炉及工业窑炉协同处置固废作为一种新兴处置技术,其工程应用现状如下:
1)水泥窑协同处置城市固废现状。
目前, 国际上公认水泥窑协同处置是消纳各种废物、固化有害物质的有效途径。 由于水泥厂分布广、生产量大,可实现固废就地处置,彻底分解有毒有害物质,并设有烟气净化设施,减少生产中的能源消耗和CO 2 排放,有利于减污降碳。水泥窑协同处置固废的主要研究内容如下:
市政污泥和垃圾焚烧飞灰的化学特性、主要成分与水泥生料相似,生产的水泥在颗粒度、相对密度上与硅酸盐水泥相似,稳固性、膨胀密度、固化时间也较好。市政污泥在水泥窑中完全燃烧,充分利用有机成分的热值、实现节能的同时,又能将无机成分作为水泥原料,实现安全处置与利用。污泥含水率越高,热值越低,不添加额外燃料可协同处置含水率高达50%的市政污泥。水泥窑协同处置垃圾焚烧飞灰时,利用高温可去除99%的二噁英,窑内碱性环境抑制酸性气体(如HCl、SO 2 、HF等)排放,同时能将飞灰中大部分有害重金属固化,表4研究数据显示该技术对Cr、Zn、Cu元素的固化效果较好。且处置后水泥熟料中的重金属含量及浸出浓度均满足《GB30760-2014 水泥窑协同处置固体废物技术规范》的要求(见表5、6)。还要考虑固废对生产工艺、窑炉运行的影响。因垃圾焚烧飞灰、市政污泥含有大量的S、Cl、碱金属和重金属离子,掺入后加剧其在窑内循环和富集,引起内部构件腐蚀,导致结皮结圈问题,严重时将引起预热系统堵塞,从而影响水泥窑正常生产运行。
2)燃煤锅炉协同处置城市固废现状。
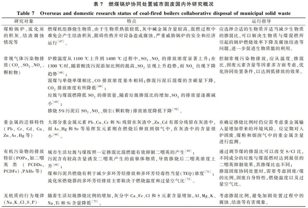
电厂燃煤锅炉也是一种常用于城市固废协同处置的工业设备,炉型主要包括煤粉锅炉和流化床锅炉等。 国内外对燃煤锅炉协同处置固废进行了相关研究,包括生物质、垃圾衍生燃料(RDF)、污泥、药渣、塑料、废旧轮胎、其他木质废物等。主要研究的内容如表7所示,有关运行工况及污染物排放问题均引起较高关注。
燃煤电厂协同处置市政污泥,无需改造现有焚烧系统,降低了市政污泥处置成本,且污染物排放少,具有较好的环保效益。 与燃烧单煤相比,由于市政污泥S、Cl、F元素含量高于煤导致锅炉产生结焦和腐蚀的风险。当市政污泥含水率和掺混比控制在一定范围内,颗粒物、SO 2 、NO X 、二噁英等污染物排放均符合国家标准;市政污泥比例增加使烟尘、SO 2 浓度下降,炉膛温度和燃烧效率下降,但对锅炉正常运行影响较小;处置后大部分重金属残留在灰渣中,市政污泥掺混并没有带来明显影响。
与垃圾焚烧炉处置相比,燃煤电厂拥有高效的发电系统和集中的空气污染控制装置。 燃煤电厂协同处置固废,不能简单沿用已有污染物排放标准(生活垃圾焚烧污染控制标准(GB 18485-2014)、锅炉大气污染物排放标准(GB 13271-2014)、火电厂大气污染物排放标准(GB 13223-2011)、燃煤耦合污泥电厂大气污染物排放标准(DB31/1291-2021),需要结合固废的污染物特性综合考虑。煤可提高垃圾热值及焚烧过程的稳定性和充分性,垃圾中的碱性成分(高钙基物质)抑制煤焚烧过程中SO 2 、NO X 等有害气体的排放。这对于减轻燃煤锅炉的腐蚀,减少大气污染具有重要意义,是解决我国垃圾问题一种经济可行的方法。
3)其他工业窑炉协同处置城市固废现状。
1995年开始使用炼铁高炉协同处置城市固废,降低了废物处置和钢铁生产的成本。国外学者研究发现炼铁高炉协同处置废弃塑不会影响炼铁的品质,并能减少燃料的使用。我国也对该技术展开了相关研究,采用烧结机协同处置垃圾焚烧飞灰,对烧结指标无不良影响且略有改善,通过常规活性碳系统仍可实现烟气达标排放。由于钢铁生产比建材的生产过程需要更精密的控制,对外来杂质的承受限度较低,且相关研究基础较为薄弱。因此可协同处置的废物类别有限,阻碍了该技术的发展应用。
废物制砖是一种将废物转化为增值产品的方法,可降低对土壤的需求量,具有巨大潜力。污泥制砖充分利用污泥中有机物的热值,燃烧后形成微孔增加建材孔隙率,重金属污染物固定于建材内,实现污泥的资源化利用,达到减量化的目的,降低了制作过程的能源消耗和费用,促进循环经济的发展。但由于污泥制砖过程中可能产生成分复杂的烟气,且存在烧结砖中重金属浸出问题,对环境存在潜在风险。
02
锅炉及工业窑炉腐蚀概述
目前对于锅炉及工业窑炉的腐蚀研究多数还处在实验室阶段,难以很好地模拟工艺生产过程及条件因素的精准调控。特别是腐蚀影响因素通常为动态的,在处置焚烧生活垃圾、市政污泥等成分复杂的固废时,运行过程中会出现如温度、烟气成分、烟气流速等波动,影响对金属的腐蚀失效,但目前相关研究仍有待深入。当前的研究中,Cl腐蚀及S对Cl腐蚀的抑制作用已成为研究热点,而S和碱金属盐类的腐蚀在垃圾焚烧领域的研究还较少。
1. 腐蚀现象及危害
锅炉与工业窑炉长期运行,可能在设备内会出现腐蚀的现象。水泥窑中这一现象通常出现在耐火砖、筒体、窑尾烟囱、窑尾除尘器、高温风机等,导致耐火砖及筒体开裂,窑尾烟囱钢板材质出现铁锈鼓包、脱落,钢板变薄,可能导致坍塌。窑尾除尘器内部腐蚀严重,轻者造成除尘器破损漏风进而增加引风机能耗,重者使窑尾除尘器无法正常工作,致使粉尘排放严重超标。煤锅炉这一现象主要发生在水冷管壁、过热器管、再热器管和省煤器管(又称锅炉“四管”),这四个部位直接关系到燃煤电厂能否安全运行。炉膛水冷壁上主要发生硫腐蚀;高温受热面(如过热器和再热器)主要发生熔盐腐蚀;小型锅炉的过热器和地下锅炉燃烧器区域的水冷壁主要发生氯腐蚀。其中水冷管壁存在严重腐蚀现象,管壁减薄,强度降低,一旦穿破发生爆管,导致泄露,造成安全事故。这些现象的发生,影响设备的的正常运行及使用寿命,不具有经济、环保效益。因此,锅炉、工业窑炉协同处置城市固废能否长期稳定运行,不仅与原料的相容性、污染物排放等因素相关,还受到运行过程中腐蚀问题的重要影响。
2. 腐蚀机理
锅炉及工业窑炉运行过程中常见的高温腐蚀分为氯腐蚀、熔融氯盐腐蚀、硫腐蚀、碱金属盐类腐蚀以及重金属腐蚀。
氯的气相腐蚀是指固废焚烧过程中释放的HCl、Cl 2 与金属及其金属氧化膜反应;熔融氯盐腐蚀是指沉积物中的氯化物及盐类与金属或金属氧化物发生反应;硫化腐蚀在固废焚烧气氛中极为复杂,其腐蚀介质按照腐蚀性由大到小顺序依次为:S,H 2 S,SO 2 ;碱金属盐类腐蚀是指碱金属元素为阳离子的Cl、S盐类化合物腐蚀,包括碱金属氯盐腐蚀、碱金属硫酸盐腐蚀和焦硫酸盐腐蚀;重金属腐蚀通常因固废中含有Pb、Zn等元素存在氯化腐蚀和硫酸盐腐蚀。
3. 导致腐蚀的主要因素
根据不同的腐蚀反应机理,可以总结出锅炉、工业窑炉运行过程中产生腐蚀现象的主要因素。在水泥窑中,S、Cl、Na、K等元素形成的低熔融化合物与耐火材料发生腐蚀并破坏其强度。MgO、SiO 2 等物质导致窑内液相量难以控制,煅烧温度升高,造成耐火内衬过度受热损坏。固废特性不均、热值波动导致窑皮不稳定、局部过热,造成耐火砖热震损坏。此外,水大量进入窑内,造成窑内温度低,影响窑内通风,导致有害元素富集,对耐火砖和金属筒体造成腐蚀。在燃煤锅炉中,影响高温腐蚀的主要因素是煤中的S含量、壁温、S/Cl与碱金属耦合作用。S、碱金属及其氧化物含量越高,腐蚀越严重。锅炉烟气中的高浓度CO、H 2 S气体和低浓度的O 2 顺势交变致使水冷壁产生严重的高温腐蚀,腐蚀从锅炉基体表面开始,由外向内腐蚀,腐蚀产物厚度均匀,厚度减薄、强度降低,容易爆管和泄露。此外,运行不当会引起燃烧不稳定,产生还原性气氛或造成烟气冲墙,发生高温腐蚀。
此外,在运行过程中运行条件、设备材料等也会对腐蚀发生造成影响。运行温度升高会加剧腐蚀。
4. 防腐措施
为了减少腐蚀介质对窑内金属壁面的损坏,确保窑炉使用寿命,研究人员提出了诸多方法来抑制腐蚀的发生,包括混合焚烧、使用添加剂/吸附剂、优化工艺条件(如最小化气体温度波动、焚烧状态、气流速度等)等;其次是使用耐腐蚀合金和涂层,通过减轻腐蚀的有害影响来延长窑炉使用寿命。
水泥窑控制S、Cl、碱金属的方法包括旁路系统、配料改善和其它措施。燃煤锅炉可以采用优化燃料掺烧比、改造燃烧系统技术(如贴壁风技术)、燃烧优化调整、炉膛内喷入脱硫剂等技术手段,在一定程度上减缓腐蚀,但效果有限。
选用耐腐蚀合金应根据窑炉中不同部位的腐蚀环境合理选材。低于350℃,采用碳钢;高于400℃,采用含Ni、Cr、Mo的高合金钢或镍基合金。研究表明,镍基材料组成的合金是最耐腐蚀的材料。金属喷镀法相对简单,现场施工方便有效,可以延长金属壁面的使用寿命,但是需要考虑喷镀层和基体的结合强度及持久性能。同时,合理的设计和配置耐火材料内衬及利用陶瓷涂层也能有效减少金属的损耗。
03
锅炉及工业窑炉协同处置腐蚀风险
越来越多的研究者意识到现实锅炉及工业窑炉的复杂性,实际工厂中的腐蚀问题往往是Cl、S、碱金属、重金属元素等腐蚀介质协同作用产生的,仅凭对其中一种腐蚀类型的深入认识仍无法从全局上探清腐蚀机理。因此,想要更为全面的了解及处理锅炉及工业窑炉腐蚀问题,未来研究应着重加强对Cl、S、碱金属、重金属等因素的腐蚀耦合作用方面,以支撑锅炉及工业窑炉协同处置固废的技术发展及应用。
对于水泥窑,入窑固废预处理技术有待改进,高Cl、高S、高F类固废的处置能力有限。对于炼铁高炉,钢铁生产对外来杂质的承受限度较低,产品质量受固废种类影响,行业发展相对缓慢,实现钢厂固废综合处置利用并扩大处置范围是行业未来必须突破的方向。
1. 水泥窑
结合腐蚀基本原理及城市固废主要组成,在水泥窑协同处置城市固废过程中,首先要关注与腐蚀问题相关的几个重要因素,包括Cl、S、重金属等,对水泥窑稳定运行可能带来的影响。
Cl主要来自生活垃圾和塑料等。城市固废在水泥窑中分解后,符合学术界提出的“活化氧化”腐蚀机制,含Cl粉尘与窑体金属结构接触并反应,经过这一过程后,致密的氧化膜变得松散、多孔,丧失了对基体的保护,破坏窑体结构,缩短窑炉使用寿命。示意图如图4所示,该机理涉及到的反应有:
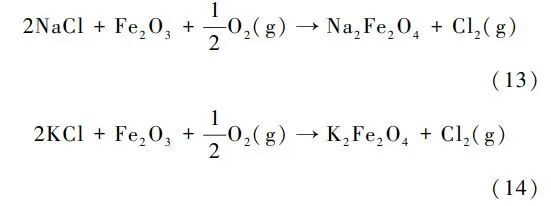
陈应强等人已经证明,Cl与金属或氧化物发生气相腐蚀,还会与其他元素形成低熔点氯化物(如FeCl 2 、PbCl 2 、ZnCl 2 )造成热腐蚀,金属氯化物的腐蚀过程包括:
可以看出,金属氯化物对基体的腐蚀表现为对氧化膜的破坏作用,生成的Cl 2 继续参与反应,同样符合活化氧化机制。使金属从表面连续去除,并迁移到氧分压较高的区域,形成氧化物。净过程为:
此外,Cl含量增加会促进重金属的挥发,加速二噁英的形成,危害环境。
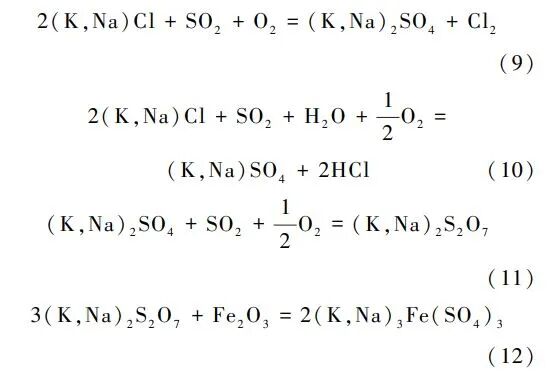
水合硫酸钙影响混凝土凝结时间,为改善水泥凝结状况,应控制S含量在合理范围内。一定S含量可以增加熟料早期强度,降低熟料液相出现温度和黏度,起到矿化剂的作用。且S含量过高时,氧化气氛下,碱金属氯化物与SO 2 反应生成Cl 2 ,形成的硫酸盐转化为低熔点焦硫酸盐(Na 2 S 2 O 7 熔点为410℃,K 2 S 2 O 7 熔点310℃),高温时呈熔融态,溶解破坏氧化膜,其过程涉及反应9~12,会腐蚀水泥窑耐火材料,降低熟料强度。城市固废根据其特性替代部分燃料或原料,因S含量远低于常规化石燃料可降低沉淀或阻塞问题。
反应(9)中产生的Cl 2 主要分布在沉积物/气相界面,大多数向外扩散流失,使腐蚀反应通过气相而非在沉积物内部进行,从而降低腐蚀程度。
城市固废中的重金属对水泥窑处置过程也存在一定影响。城市固废代替原料高温煅烧水泥时,高挥发性重金属(如Pb)挥发,低挥发性重金属(如Cu、Cr、Ni)被固化。Zn、Pb等重金属可以显著降低受热面附着的沉积物熔点,当温度升高时造成严重腐蚀。燃烧过程中Zn与Cl反应生成低熔点ZnCl 2 (318℃),且蒸汽压较高,高温下易挥发。同时Pb主要以低熔点化合物形式存在如PbCl 2 、PbSO 4 等,易与灰尘结合并在金属管道表面冷凝沉积,形成结渣,降低金属导热性能产生积热的同时容易吸附腐蚀性成分对管道造成高温腐蚀。同时,熟料中重金属含量过高时,会和窑内其他元素结合,容易在预分解系统内壁形成结皮,影响正常生产,同时改变熟料的初凝时间、水化性能,影响水泥后期强度,并在长期暴露中逐渐释放,影响环境安全及人体健康。
因此利用水泥窑协同处置城市固废需要对入窑城市固废中Cl、S、重金属等元素含量进行控制,以保证无害化处置、工艺稳定运行和产品质量。目前我国已出台相关标准予以指导,如HJ662——2013《水泥窑协同处置固体废物环境保护技术规范》(见表8)。
2. 燃煤锅炉
燃煤锅炉受热面高温腐蚀根据腐蚀介质的不同可分为硫酸盐型、硫化物型、氯化物型以及还原性气体引起的高温腐蚀。由于锅炉燃用煤质复杂,炉膛内燃烧工况多变,这四种类型的高温腐蚀产生协同效应,加速腐蚀。锅炉水冷壁温度较低时,局部还原气氛导致管材腐蚀,随着温度升高,形成低熔点复合硫酸盐并黏附在炉管外壁,腐蚀以复合硫酸盐为主导。
城市固废中如生活垃圾中Cl和碱金属(K、Na)含量通常高于煤,高温下极易生成碱金属氯化物,使燃煤锅炉中的结渣、腐蚀、气体污染物和细颗粒排放问题更加严重,其腐蚀过程如下:
考虑实际腐蚀环境的复杂性,祝建中等研究不锈钢材料在多元混合气氛中的腐蚀动力学,得到了多段复杂曲线,认为NaCl和KCl与不锈钢的熔出物生成新的物相,并与碱金属氯化物形成低熔点共熔物,高温条件下在金属表面形成液相,加强了固-液-气之间的传质,恶化腐蚀。
含S固废的掺入同样将加剧腐蚀风险,不充分燃烧时易形成还原性气氛H 2 S,达到硫化腐蚀的充分条件。一方面,H 2 S、C、CO和金属氧化膜发生反应,造成腐蚀;另一方面,随着H 2 S的增加还会加剧氯腐蚀,如以下反应所示:
分析水冷壁高温腐蚀产物,发现腐蚀积灰中含有大量的S和碱金属元素,通常以硫酸盐、焦硫酸盐以及三硫酸铁钠等复合硫酸盐存在。腐蚀产物的成分呈现规律性的变化,由表及里元素含量逐渐递增。对于如生活垃圾、污泥等城市固废,由于燃烧产生碱金属氯化物,与煤中Al、Si、S与K反应生成稳定的KAlSi 2 O 6 和K 2 SO 4 ,使K、Cl含量减少,可显著降低沉积速率,减轻Cl引起的腐蚀和结渣。但随着煤的掺混,NO X 和SO 2 排放量均有不同程度的增加。因此,对于燃煤锅炉协同处置城市固废,不仅需要考虑其热值保证稳定燃烧,还需考虑含水率对锅炉磨煤系统的影响,避免污染物产生以及腐蚀现象加剧影响稳定运行。
3. 其他工业窑炉
高炉煤气管道腐蚀的主要原因是酸性物质、电化学腐蚀、Cl - 以及管内磨损与应力。高炉煤气通常选用干法除尘,冶炼过程中产生的腐蚀性气体硫化氢、氯气、三氧化硫以及二氧化硫等通过布袋除尘无法滤掉,仍存在于高炉煤气中,在运输过程中使管道发生腐蚀。Cl - 和硫化氢气体含量较高,使煤气冷凝水呈中强酸性,Cl - 因为体积小极容易穿透金属氧化膜,金属氯化物水解在微区形成酸性环境,外加高浓度的Cl - 会加剧焊接点的电化学腐蚀,故容易导致管道发生缝隙腐蚀。综上,有效抑制高炉煤气冷凝水中氢离子和氯化物等成分的含量是抑制管道腐蚀的关键,可通过控制入炉固废中Cl、S元素含量来实现。在工艺设计时,选择合适的煤气流速、温度、管道坡度等,以减少煤气输送过程中杂质的沉淀和水分的冷凝。
砖窑在烧结过程中内燃料及外投煤中含S,导致烟气中含有大量的SO 2 腐蚀性气体。干燥室排潮风机、隧道窑排烟风机排出的气体温度低于60℃时,SO 2 遇水生成亚硫酸,氧化成硫酸,对金属材料腐蚀相当严重,使建筑材料出现斑痕,失去光泽。烟囱处于150℃以上,筒壁不易结露,很少形成冷凝酸,腐蚀较轻。高于150℃且含有大量的腐蚀性气体和可溶盐时,腐蚀比较严重。因此,干燥式隧道窑设计中应尽量减少金属管道,采用砖砌烟道、混凝土烟道。风机采用耐腐蚀风机,延长设备的使用寿命。烟囱防腐设计考虑烟气化学组分、温度、湿度、气体的流速和筒壁表面是否会形成冷凝酸等。同时,对入炉固废及燃料中S元素含量加以控制。
04
结论与展望
常规的固废处置方式存在很多缺点,考虑到我国自身国情和国家政策以及锅炉及工业窑炉特点,借助水泥、钢铁、电力等行业生产工艺的先进性,该技术在固废减量化、无害化、资源化方面效果显著,应用前景十分广阔。 但城市固废组分复杂,S、Cl、碱金属、重金属等含量差别较大,高温焚烧时随着烟气产生沉积在受热面上可能加剧腐蚀,导致锅炉及工业窑炉运行效率降低,造成安全性问题,增加运行维护成本,严重限制此技术的发展应用。在高温腐蚀防护方面,通过控制入炉/窑有害元素的含量、混合焚烧、使用添加剂/吸附剂、优化工艺条件等方式抑制腐蚀的产生及使用耐腐蚀合金和涂层以延长窑炉寿命。 目前,尝试采用锅炉及工业窑炉处置工艺的城市固废有市政污泥、城市生活垃圾、垃圾焚烧飞灰、塑料、废轮胎等。 在协同处置固废时,需要从源头上控制入炉原料或固废腐蚀元素的含量,并合理地进行工艺设计,降低腐蚀发生率。
锅炉及工业窑炉协同处置固废技术还有欠成熟。根据建材、冶金和能源动力行业典型锅炉及工业窑炉运行特点和产品质量控制要求,建立各锅炉及工业窑炉可协同处置的固废种类数据库及典型污染物因子全过程控制指标体系,不断提高技术水平和行业成熟度,未来有可能得到更大规模产业应用。
来源:陈冠益,刘馨仪,孙昱楠,杜承明,王晓华,颜蓓蓓,程占军,林法伟.锅炉与工业窑炉协同处置城市固废及腐蚀风险研究现状[J].环境工程.
全文下载链接(网络首发版):
https://kns.cnki.net/kcms/detail/detail.aspx?dbcode=CAPJ&dbname=CAPJLAST&filename=HJGC20220922000&uniplatform=NZKPT&v=SR_dxCzLMyvXDMmuIeKPdUWKaFTfNptYsa33mFw4yBBEx6k6-R8ro6bZOebeaDBL
往期热文回顾
大复盘 | 25起环保并购案例的系统分析和深度思考
干货 | 生活垃圾焚烧烟气净化工艺演变、选择与分析
深度好文 | 生活垃圾焚烧飞灰处置技术与应用瓶颈
好文推荐 | 中国先进生活垃圾焚烧系统全流程二噁英的分配与平衡
-
2023年血糖新标准公布,不是3.9-6.1,快来看看你的血糖正常吗? 2023-02-07
-
2023年各省最新电价一览!8省中午执行谷段电价! 2023-01-03
-
GB 55009-2021《燃气工程项目规范》(含条文说明),2022年1月1日起实施 2021-11-07
-
PPT导出高分辨率图片的四种方法 2022-09-22
-
2023年最新!国家电网27家省级电力公司负责人大盘点 2023-03-14
-
全国消防救援总队主官及简历(2023.2) 2023-02-10
-
盘点 l 中国石油大庆油田现任领导班子 2023-02-28
-
我们的前辈!历届全国工程勘察设计大师完整名单! 2022-11-18
-
关于某送变电公司“4·22”人身死亡事故的快报 2022-04-26
